
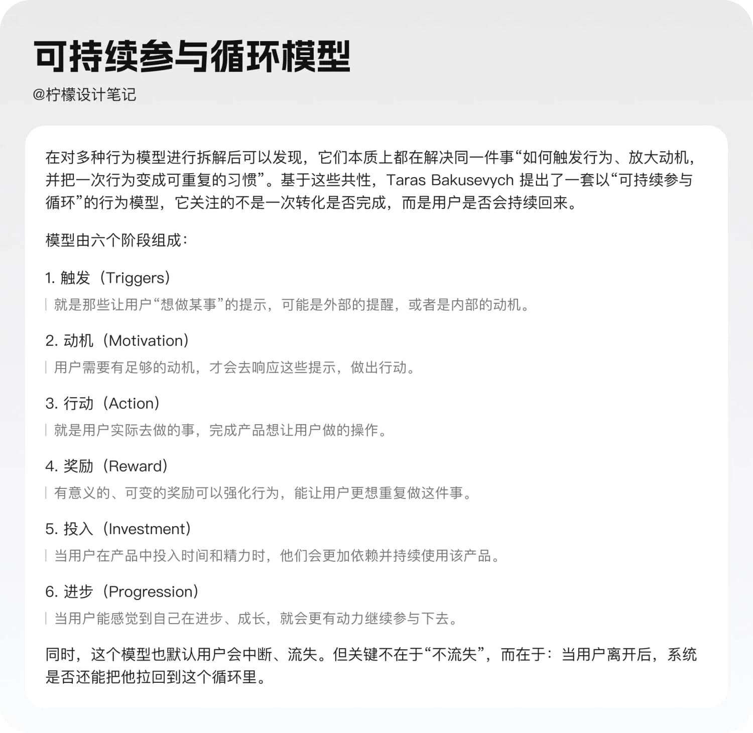
为什么有些产品让人一用就停不下来,甚至让人“上瘾”?其实,背后是精心设计的行为策略。从“福格行为模型”到“上瘾模型”,再到“EAST框架”以及更复杂的“可持续参与循环”,这些方法论都能帮助我们理解如何打造让用户深度沉浸的体验。通过21条行为设计评审清单,从用户动机出发,一步步优化体验,最后通过淘宝下单流程,看成功产品是如何将行为设计做到极致的。
编者按:垂直到专业领域的功能型 + 社群 APP,是一个非常常见、普遍的门类,但是在不同专业、不同行业、不同领域的 APP,在体验和实际效果上,却千差万别。
阅读文章 >






